課程資訊
22.Aug.2025
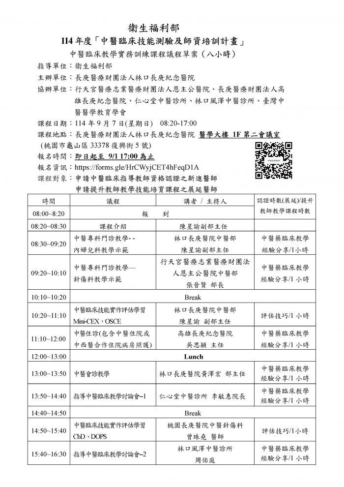
114/9/7(日)-中醫臨床教學實務訓練課程-林口長庚紀念醫院
指導單位:衛生福利部
主辦單位:長庚醫療財團法人林口長庚紀念醫院
協辦單位:行天宮醫療志業醫療財團法人恩主公醫院、長庚醫療財團法人高雄長庚紀念醫院、
仁心堂中醫診所、林口風澤中醫診所、台灣中醫醫學教育學會
課程時間:114年9月7日(星期日) 08:20-17:00
課程地點:長庚醫療財團法人林口長庚紀念醫院 醫學大樓1F第二會議室
(桃園市龜山區33378復興街5號)
課程對象:申請中醫臨床指導教師資格認證之新進醫師
申請提升教師教學技能培育課程之展延醫師
報名方式:採線上報名
報名網址:https://forms.gle/HrCWyjCET4hFeqD1A
報名日期:即日起至 9/1 17:00為止
聯 絡 人:李小姐助理 聯絡電話:03-3196200#2646
議程下載:點此處下載
<如有相關問題請洽主辦單位 林口長庚紀念醫院>


主辦單位:長庚醫療財團法人林口長庚紀念醫院
協辦單位:行天宮醫療志業醫療財團法人恩主公醫院、長庚醫療財團法人高雄長庚紀念醫院、
仁心堂中醫診所、林口風澤中醫診所、台灣中醫醫學教育學會
課程時間:114年9月7日(星期日) 08:20-17:00
課程地點:長庚醫療財團法人林口長庚紀念醫院 醫學大樓1F第二會議室
(桃園市龜山區33378復興街5號)
課程對象:申請中醫臨床指導教師資格認證之新進醫師
申請提升教師教學技能培育課程之展延醫師
報名方式:採線上報名
報名網址:https://forms.gle/HrCWyjCET4hFeqD1A
報名日期:即日起至 9/1 17:00為止
聯 絡 人:李小姐助理 聯絡電話:03-3196200#2646
議程下載:點此處下載
<如有相關問題請洽主辦單位 林口長庚紀念醫院>


其他相關訊息
-
114年度 初次認證 7小時課程 已開放報名 Posted 2025-09-05
-
114年度提升教師教學技能培育課程_開放報名(第五波報名至9/24) Posted 2025-08-05
-
114/9/21(日)-中藥臨床教學實務訓練課程-臺北市立聯合醫院林森中醫昆明院區 Posted 2025-08-29

資料讀取中.......